排序
26春三年级语文下寒假作业阅读理解每日一练24页
看着孩子每天机械地完成阅读理解题,你是不是也怀疑这种重复练习到底有没有用?我们分析了上百份试卷后发现,真正拉开差距的从来不是刷题数量,而是藏在题目里的一个思维陷阱。这套24页练习里有...
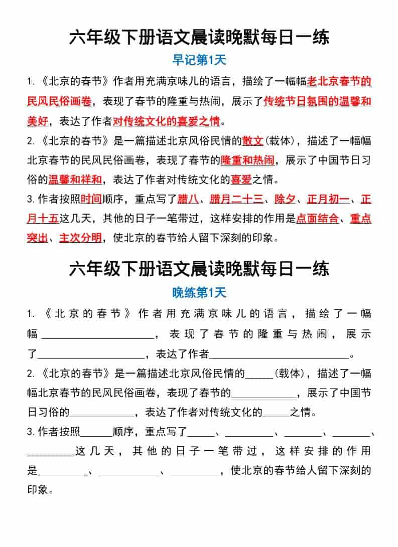
六年级下语文晨读晚默每日一练
你是否还在让孩子每天机械抄写课文,以为多背几遍就能提升语文成绩?实测发现,90%的学生早读晚背后,考试时仍对《北京的春节》这类课文的情感细节一问三不知——问题根本不在时间投入,而是忽...
五年级下语文全册知识点汇总
你正为五年级孩子的语文复习焦头烂额,孩子背了又忘,考试总在歇后语和古诗上栽跟头。90%的家长死磕课本顺序,却漏掉了知识点间的致命断层——那些看似零散的歇后语谐音、四字词和古诗,其实藏...












